Tiancy_Funnel
https://funnel.tiancy.cn
04:57 · Dec 26, 2025 · Fri
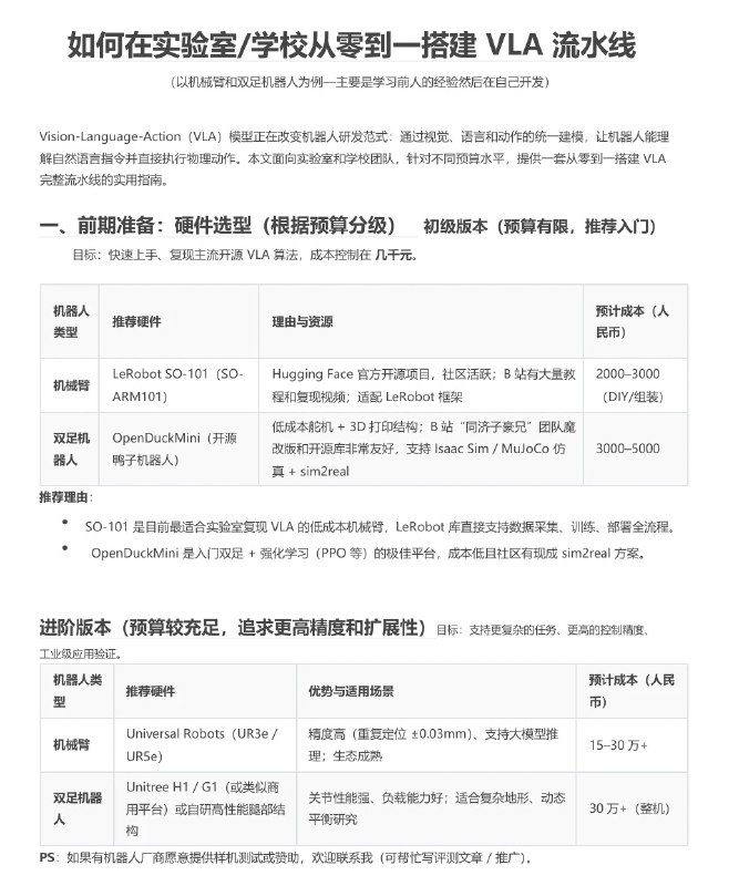
如何在实验室/学校从零到一搭建 VLA 流水线
#具身智能
#LLM
#VLA
具身智能
LLM
VLA
Home
Blog
About
Powered by
BroadcastChannel
&
Sepia